カレドニアンとは
お知らせ
エチケット・マナー
ドレスコード
コース保護
PLAY FAST
8分間隔スタート
CGCの伝統文化
施設紹介
施設について
レストラン
宿泊施設 ANNEX
コースガイド
コース概要
OUT
IN
ご利用案内
営業時間
プレー料金
オープンコンペ
競技日程
キャンセル料
交通アクセス
交通アクセス
クラブバス
会員権について
売買気配表
入会案内
年会費・名義変更料
会則
申請書
メニューを見る
TOPへ戻る
カレドニアンとは
お知らせ
カレドニアンのピンポイント天気予報
ご利用案内(料金・競技日程表etc)
エチケット・マナー(伝統と文化)
施設紹介
コースガイド
交通アクセス
会員権について
メンバー専用
営業時間
プレー料金
オープンコンペ
競技日程
キャンセル料
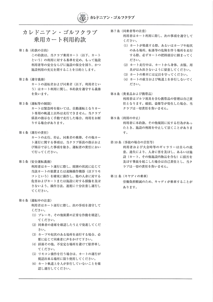
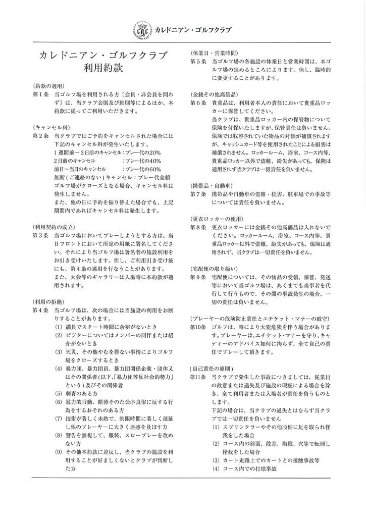
利用約款
営業時間
プレー料金
オープンコンペ
競技日程
キャンセル料
お問い合わせ
CONTACT
電話でのお問い合わせ
0479-82-6161
受付時間 平日9:00~18:00
メールでのお問い合わせ
お問い合わせフォームへ
ページ上部へ